Syndicat des Eaux
de Basse-Vigneulles et Faulquemont

Menu
  • MIEUX NOUS CONNAÎTRE
    • Le SEBVF
    • En chiffres
    • Les Collectivités adhérentes
    • Les secteurs du SEBVF
    • Notre organisation
    • Les délibérations des réunions du Comité
    • L'organigramme du SEBVF
    • Galerie photos
  • À SAVOIR SUR L'EAU
    • Le prix de l'eau potable
    • Les ressources
    • Quelle eau au SEBVF ?
    • Le schéma du réseau AEP du SEBVF
    • Le rapport annuel du service
    • La qualité de l'eau
    • La station de décarbonatation
    • Les paramètres contrôlés
    • Les propriétés de l'eau
    • L'eau du robinet, une eau de qualité
    • La réglementation française
    • Liens utiles
  • ESPACE ABONNÉS
  • DÉMARCHES ET CONSEILS
    • Sur quelle base est établie votre facture d'eau potable ?
    • Que faire en cas de fuites ?
    • Vos recours en cas de désaccord avec le SEBVF
    • Que faire en cas de changement d'abonné ?
    • Demande de prélèvement automatique
    • Comment obtenir un raccordement AEP ?
    • Votre compteur d'eau
    • Protégez votre installation contre le gel
    • Maîtrisez votre consommation
    • Adoptez les bons gestes
  • NOUS CONTACTER

Accueil

  • Le SEBVF
  • En chiffres
  • Les Collectivités adhérentes
  • Les secteurs du SEBVF
  • Notre organisation
  • Les délibérations des réunions du Comité
  • L'organigramme du SEBVF
  • Galerie photos

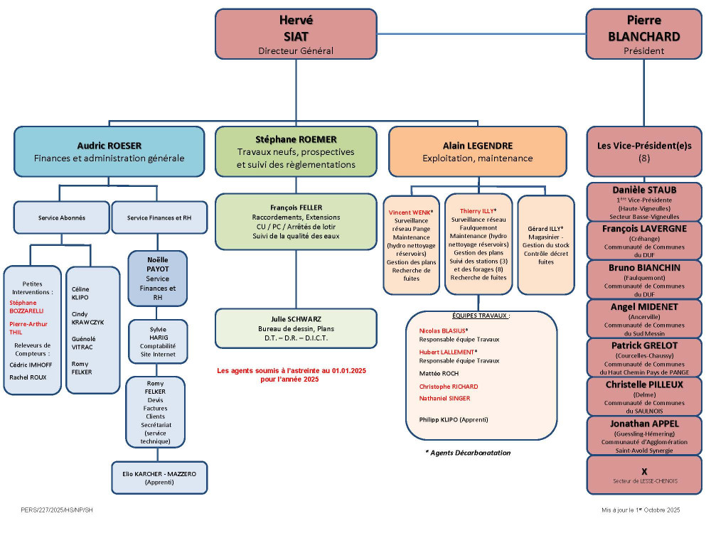
L'organigramme du SEBVF

 

      L'organigramme en version pdf - Télécharger

  • Mentions légales
  • Conception
  • © Tous droits réservés SEBVF